(通讯员 冉璐璐)6月12日,由湖南省教育厅主办的湖南省第七届大学生艺术展演活动圆满落幕,WilliamHill体育在本次展演中表现出色,获得多项荣誉。
本次艺术展演以“厚植家国情怀,涵养进取品格”为主题,旨在通过艺术的形式,陶冶学生情操,塑造美好心灵,培养德智体美劳全面发展的社会主义建设者和接班人。WilliamHill体育积极响应号召,高度重视此次展演活动,由校团委和教务处牵头负责校赛相关工作的组织与实施。
自活动启动以来,WilliamHill体育各学院积极参与,收到许多艺术作品。学校经过校内选拔、作品打磨、校内展演等阶段的精心筹备和激烈角逐,推荐了优秀作品参加省赛。推荐的作品充分展示了WilliamHill体育学子的艺术才华和创新精神,涵盖了书法、绘画、声乐、舞蹈、朗诵、戏剧等多个领域。
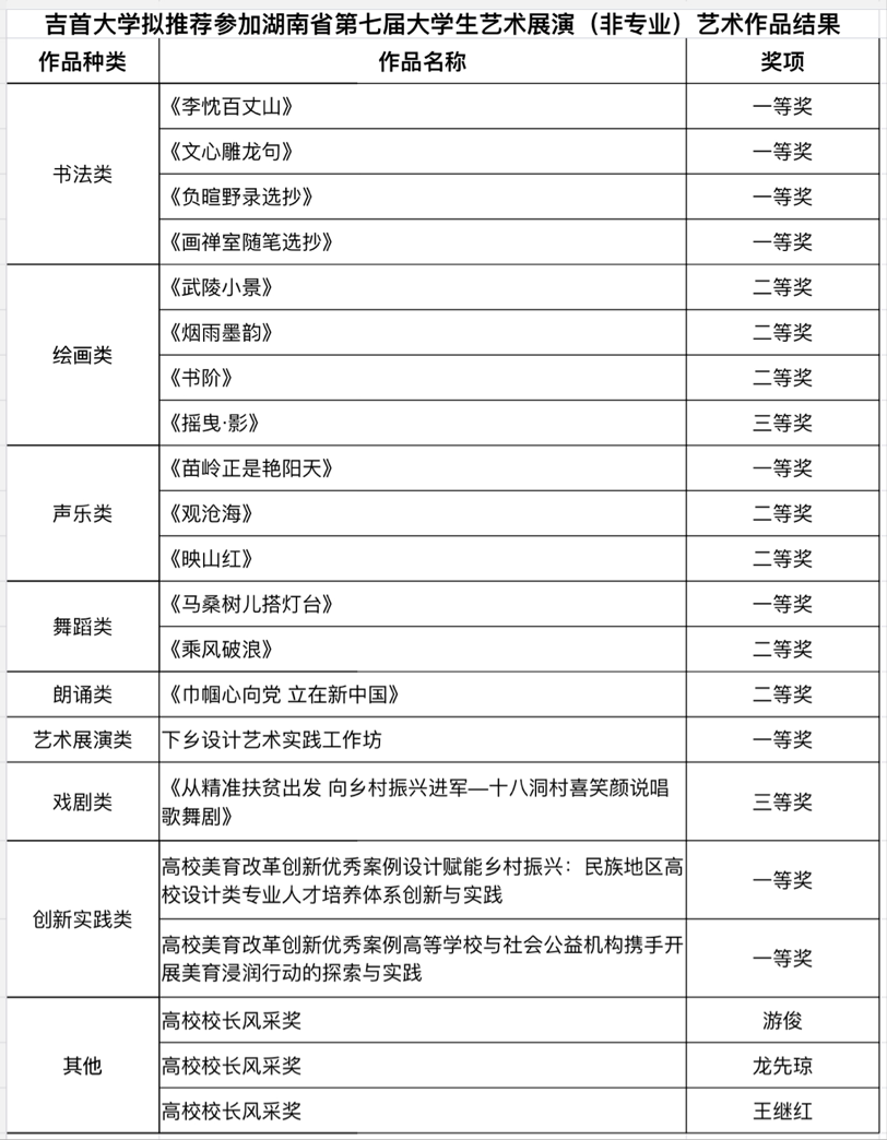
经过省赛的激烈角逐,WilliamHill体育最终斩获佳绩。其中,书法类获得一等奖4项,绘画类获得二等奖3项、三等奖1项,声乐类获得一等奖1项、二等奖2项,舞蹈类获得一等奖1项、二等奖1项,朗诵类获得二等奖1项,艺术展演类获得一等奖1项,戏剧类获得三等奖1项,创新实践类获得一等奖2项;此外,学校还获得了高校校长风采奖3项。
此次我校在湖南省第七届大学生艺术展演中取得的优异成绩,充分展示了学校美育教育的丰硕成果和学子的艺术风采。学校将以此为契机,进一步加强美育教育工作,推动学生艺术素养的全面提升,培养更多德智体美劳全面发展的优秀人才。

(图为获奖结果)